华为发布全球首款血糖监控智能手表!这个传感器搞出来了?!
“扎手指”测血糖,对于糖尿病患者来说,是非常痛苦的事情,据21世纪经济报道介绍:
来自安徽芜湖的28岁糖尿病患者晓敏(化名),为了测血糖每天早中晚需扎3次手指,这让她很是痛苦。“你可能无法想象, 我曾经有一段时间,看到针头就想吐。”
你知道全世界类似晓敏这样的血糖患者有多少吗?据国际糖尿病联合会( IDF )官方数据显示,2021年全球成年糖尿病患者数量达到5.37亿例,全球约1/10的成年人受到影响!预计到2025年,糖尿病患病率将进一步上升至12.2%,患病人数将增加到7.83亿例!
糖尿病患者需要保持血糖平稳从而控制病情,因此日常血糖监测成为糖尿病综合管理中最重要的环节。
当前,全球所有具有医疗参考价值的血糖检测都是有创/微创式的,无创血糖监测研发难度堪比人类登月,其中的关键器件是无创葡萄糖传感器的研发,包括苹果、谷歌在内的全球众多知名企业都投入到该传感器的研发中。
刚刚(5月18日晚间),华为召开了夏季新品发布会,其中最令人瞩目的是Huawei Watch 4 系列智能手表,宣称“业界首款支持高血糖风险评估研究的智能手表”,这个功能是怎么实现的?华为研发出了无创葡萄糖传感器?!
业界首款“血糖监控”智能手表?华为Watch 4智能手表的血糖风险评估是怎么回事?华为领先业界做出无创葡萄糖传感器?
刚刚(5月17日晚间),华为召开了夏季新品发布会,带来了包括华为 MatePad Air 系列 、华为 Watch 4 系列、华为 Matebook E 2023 等新品。
其中,最令人关注的,就是华为Watch 4 系列智能手表的发布。此前,华为终端BG CEO余承东曾在微博上爆料,Huawei Watch 4 系列智能手表将是“业界首款支持高血糖风险评估研究的智能手表”,并表示这是华为进入运动健康领域10年来,取得的又一重要进展。

▲来源:余承东微博
这一消息无疑引起极大的关注,如上文所提供的数据,全球有超过5亿糖尿病患者,需要通过每天“扎手指”等有创/微创方式,来监测血糖指标,他们都渴望有一款真正的无创血糖监测设备的问世。
华为 Watch 4的血糖监测是怎么回事?
其实,华为宣传的是“高血糖风险评估”,而非真正意义上的“精准血糖检测”,华为并没有研发出无创葡萄糖传感器,而Watch 4系列智能手表离真正的测血糖也仍有很长的距离。
华为Watch 4的高血糖风险评估,是结合心率传感器、脉搏压力传感器等多种感知数据的算法预测。
在2022年,华为运动健康媒体沟通会上,华为运动健康军团CEO张炜就透露华为正在与医疗机构合作,针对血糖相关方向进行研究。
本次华为WATCH 4系列上线的高血糖风险评估研究是由南京鼓楼医院、北京协和医院、中国医疗保健国际交流促进会联合发起,基于华为手表的体征传感器监测能力,通过周期性佩戴,结合数据分析,进行高血糖风险评估,帮助识别风险并提供建议。
据介绍,研究团队基于10万+小时的穿戴监测数据和80万+条血糖数据进行分析,发现高血糖人群在血管弹性、睡眠心率和脉搏波特征等方面具有相似性,从而研发出高血糖分析算法,评估高血糖风险。


也即是说,华为Watch 4的高血糖风险评估,并不是直接用葡萄糖传感器测量血糖,而是一种算法推算,通过心率传感器、脉搏压力传感器等已有传感器获取的心率、脉搏数据来进行分析预测。
虽然该功能并非真正意义上的无创血糖检测,但作为华为与多家医院合作的研究成果,还是具有较强的参考意义,尤其适合高血糖患者或者需要有需要监测血糖水平的高风险人群。
比登月还难!苹果研究12年耗资数亿美元,谷歌铩羽而归,无创葡萄糖传感器这么难?
无创血糖检测的难点在于无创葡萄糖传感器的研发,通过无创葡萄糖传感器来进行非侵入式的人体血糖检测。
目前来说,按检测方式划分,无创葡萄糖传感器主要有光学传感器和电化学传感器两种。
电化学无创葡萄糖传感器通过测量尿液、泪液、组织液、汗液等人体分泌液体的葡萄糖含量,检测出人体血糖水平。
2014年,谷歌宣布计划制造可以通过泪滴测量血糖的智能隐形眼镜,就是电化学传感器,但谷歌最终在 2018 年搁置了这个复杂的项目,铩羽而归。

光学无创葡萄糖传感器,主要通过光线从血液反射的光谱,测量人体血糖浓度。相较于其他检测方法,光学无创血糖检测方法以其高灵敏度、高分辨率以及高检测速率等优势有望在未来实现临床运用。
目前许多公司投入光学葡萄糖传感器的研究当中,今年2月份曝光的苹果智能手表Apple Watch 的无刺血糖监测项目取得突破性进展的消息,就是基于采用光学葡萄糖传感器。
苹果开发了一种基于硅光子的生物传感器芯片——收集光线照射到皮肤后反射的光学吸收光谱,并与特征光谱进行比对,来确定人体内的葡萄糖浓度。

从1975年开始,研究人员就一直在研究监测血糖水平的方法,而无创式血糖监测是终极目标,被认为是医学研究的圣杯之一,其难度堪比“登月”,至今还无法实现。
据悉,为了这个无创血糖检测项目,从乔布斯开始,苹果已经研发了12年,耗费了巨额美金,以及大量的工程师——甚至首席执行官库克、首席运营官Jeff Williams,以及苹果硬件负责人Eugene Kim都参与了该项目。相关介绍请参看《苹果手表能测血糖了?!》

目前,Apple 已在数百人身上测试了这种葡萄糖监测传感器技术,与从静脉抽取的血液和从皮肤上刺取的样本(称为毛细血管血)的标准测试进行了比较,认为该技术是可行的。
该技术目前处于可行的“概念验证”阶段,苹果的工程师们正在努力开发一种与iPhone大小差不多的原型设备,可以绑在人的二头肌上,而最终还需要改进大小以适配可穿戴设备Apple Watch的应用要求。
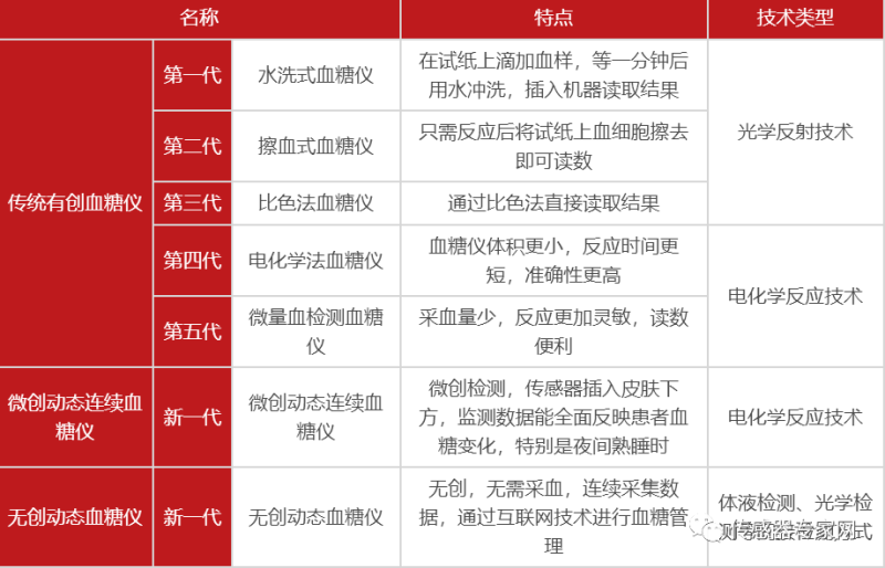
当前最先进的微创血糖监测技术:采用皮下预置葡萄糖传感器
“扎手指”测血糖,对于糖尿病患者来说,是非常痛苦的事情,据21世纪经济报道介绍:
来自安徽芜湖的28岁糖尿病患者晓敏(化名),为了测血糖每天早中晚需扎3次手指,这让她很是痛苦。“你可能无法想象, 我曾经有一段时间,看到针头就想吐。”晓敏在确诊为患有1型糖尿病至今已长达5年之久。刚开始,她曾痛苦过、抑郁过、挣扎过。但最后,只能接受。
因此,无创血糖检测,一直是现代医学追求的目标,同时也是许多患者盼望的福音。虽然无创血糖检测离实际应用还有一段距离,但目前医疗器械厂商已经研发了微创动态连续血糖仪CGM(Continuous Glucose Monitoring 持续葡萄糖监测)。
微创动态连续血糖仪通过将传感器预置于皮肤下方,能实时监测血糖变化,而不需要每次都“扎手指”验血。

▲血糖检测类型
目前,全球微创血糖仪由德康医疗、雅培和美敦力三家巨头处于垄断地位,以雅培的微创血糖仪为例,已经能实现一次预置传感器,实现14天连续实时监测血糖的需要,极大降低了糖尿病患者测血糖的痛苦。

▲雅培微创动态连续血糖仪及预置葡萄糖传感器示意
从心率、血压到血糖,华为的10年运动健康感知之路
传感器作为信息科技的基石之一,近些年来,华为愈加重视传感器的研发,譬如备受关注的,在汽车高级辅助驾驶方面,华为自研激光雷达、毫米波雷达等汽车感知传感器,建立起了自己的汽车智能全栈解决方案。
除激光雷达、毫米波雷达等汽车感知传感器外,华为也在消费电子领域布局众多的传感器自研资源,其中以运动健康领域传感器为重点。
2022年3月,华为在深圳坂田基地举行了第二批“军团”组团组建大会,“运动健康”军团赫然在列,这意味着运动健康业务在华为业务版图中的变化和重要性。
华为运动健康从成为军团开始,将转型为平台业务的身份。在这个平台上,将会整合华为在各个技术领域的优势,不断更新人体“八大系统”信息数字化技术、探索全新的数字健康研究和升级华为运动健康服务,形成华为运动健康全栈战略布局。

人体状态信息监测——后台算法分析结果——给出适当的互动建议,这是标准的运动健康设备的工作流程。大家也可以看出,这一切的基础就是状态信息监测,要保证监测数据的准确性,核心之一就是传感器技术——以及传感器智能处理算法。所以华为在最早定义TruSeen™体征监测技术时,就确定了自研传感器及算法的计划。
在华为WATCH GT3上的传感器构型就是两组光源+8枚环形布局的光路传感器+弧面玻璃透镜,华为是业界首个使用8枚PD传感器的智能手表解决方案。
此外,华为发布WATCH D系列智能手表,通过自研传感技术,搭载高性能微泵和PPG 传感器,采用创新的Hybrid 血压测量技术,率先在智能手表实现血压测量功能,并且通过了药监局二类医疗器械注册,具有真正的医学血压检测参考价值。

华为自研的传感器智能处理算法,是华为运动健康设备健康数据监测准确度远超其他厂商的原因之一。高效的算法在智能传感器里面具有重要的作用,能够更大程度发挥传感器的性能,提高传感器的精度,同时通过开发新传感器智能算法,通过数据融合技术,将多参量数据进行综合处理,使传感器数据输出更具有参考价值。
对健康监测的准确性,是许多人选择华为可穿戴产品的关键购买动力。而这个准确性的基础,来源于华为自研传感器技术。
结语
虽然华为本次推出的Watch 4系列手表的“血糖高风险评估”功能,并非真正意义上的血糖检测,而是通过算法预测的结果。但作为行业首款具有严谨科学验证的具备血糖评估功能的智能手表,华为向着无创血糖检测迈出了坚实的一步。
千里之行,始于足下,我们期待真正的无创葡萄糖传感器的问世,期待华为带来无创血糖检测的福音!
您对本文有什么看法?欢迎在传感器专家网本内容底下留言讨论,或在中国最大的传感社区:传感交流圈中进行交流。
查看全文
传感器专家网
传感器行业综合服务平台,立志于建设便捷方便的传感器选型器、行业专业媒体
传感器专家网



评论0条评论