小型水库水雨情监测及大坝安全测报实施方案
一、项目背景
由于我国的水灾频发,因此必须对江河、水库与湖泊的水位计降雨量进行监测,这种监测不但可为预防水灾、积极进行防汛决策提供大量可靠的数据及资料,同时还可以为防洪救灾和保护人民生命财产发挥重要作用。目前,国内不少水文站监测水位及降雨量仍采用人工方式,该方法不但存在测量人员的安全问题,而且还存在测量数据不准确及时效性不强的问题。为了解决上述问题,我司开发了一套水位与降雨量监测系统,此系统适用干水文部门对江、河、湖泊、水库、渠道等水文参数进行实时监测。监测内容包括;水位、降雨量,根据客户要求可以扩展到对流速、流量,水质及含沙量等参数的监测。水位与降雨量监测系统采用无线通讯方式实时传送监测数据,可以大大提高水文部门的工作效率。

1.1 项目名称 **小型水库水情测报和安全监测设施实施方案。
党中央、国务院对水库安全工作高度重视。党的十九届五中全会提出要加快病险水库除险加固,国务院常务会议明确“十四五”期间水库除险加固和运行管护要消除存量隐患, 实现常态化管理。为深入贯彻习近平总书记重要指示批示精神,认真落实党的十九届五中全会部署,按照国务院常务会议要求,2021 年 3 月 24 日国务院办公厅印发《关于切实加强水库除险加固和运行管护工作的通知》(国办发〔2021〕8 号),《通知》从“十四五”期间水库除险加固和运行管护的总体要求、工作措施和各方责任三个方面。明确了水库除险加固和运行管护工作的指导思想、目标任务,提出了分类完善支持政策、加快实施水库除险加固、加强水库运行管护、提升信息化管理能力、落实属地管理责任、强化部门监督指导责任、健全责任追究机制等7条具体措施。其次在“十四五”病险水库除险加固和运行管护任务中,要求2025年前,完成新出现病险水库的除险加固,配套完善重点小型水库雨水情和安全监测设施,实现水库安全鉴定和除险加固常态化。在者全国小型水库9.4 万座中80%以上修建于上世纪 50 至 70 年代。主要由当地农民投工投劳修建,建设标准偏低( “三无”“三边”工程多)、工程质量差。大多由乡镇管理,绝大多数无专门管理机构和专职管理人员,整体管理设施不完善、管理条件差、管理水平低、老化失修严重风险和安全问题突。近年来,国家发展改革委、财政部安排中央资金1553 亿元,对 2800 多座大中型水库和 6.9 万座小型水库进行了除险加固,工程安全状况不断改善。但是,由于各种原因,我国水库安全运行的风险依然比较突出。一是尚有3.1万多座水库没有在规定期限开展安全鉴定。二是部分水库受超标准洪水、强烈地震等自然灾害影响,导致工程不同程度损毁。三是受财力所限,已经开展的部分水库除险加固标准较低。四是部分水库管护力量薄弱,日常维修养护不到位,积病成险。
雨量水位监测预警系统广泛用于气象、水利、防洪防涝、城市积水、雨水研究、水库、水文测站等部门应用与研究。
二、概括
2.1监测意义
水雨情在线监测预警系统包括雨水情测报和大坝安全监测。自动化监测应和巡视检查相结合,针对需要进行高频次监测,人工监测难以胜任,以及需要实施现代化管理的水利工程,应实施自动化监测。为保证水利的安全运行,保障下游农田灌溉用水和村民生活用水,直接和间接促进当地经济发展,充分发挥水库效益,对水库实时监测预警是十分必要的。
本方案可完全实现远程自动化和巡视检查相结合的原则,构建雨水情测报、大坝安全自动监测系统。同时融合信息化的人工巡视检查,可对坝体及影响区的具体特征、影响因素,建立较完整的监测网,建立系统化、立体化、自动化的安全监测系统。为解决大坝安全问题提供有价值的变形数据信息,便于管理人员及时了解大坝的运行形态和发展趋势,为大坝管理部门提供有效的辅助决策信息;及时快速的对水库大坝的安全状况做出评价,并进行预测预报。将可能发生的灾害危害降到最低限度;建立长期监测系统,对水库大坝安全监测成果进行分析研究,为同类工程积累经验,丰富理论。
2.2 监测目标
为贯彻落实《国务院办公厅关于切实加强水库除险加固和运行管护工作的通知》国办发〔2021〕8号),全面完成“十 四五”小型水库雨水情测报和大坝安全监测设施建设任务,推进和规范设施建设与运行管理,提升信息化管理水平,为落实水库预报、预警、预演、预案措施提供技术支撑,保障水库安全运行。
通过对水库大坝主要技术数据的实时监测监控,巡查员数据的实时查询,监测数据的智能分析等。实时了解该坝体安全状态并做出预测预警,为科学决策提供依据。监测目的主要任务包括:
(1)采用实时监测技术,监测水库大坝的库区内水雨情、图像视频、渗压、渗流、位移变形等变化情况,采用视频监控重要位置的变化;
(2)采用水利监测数据管理系统,用以对监测数据进行接收、管理、曲线成图、报警等;
(3)该监测数据管理系统满足省、市、县三级水库管理中心的数据共享。
2.3 需求分析
对于监测设施运行维护单位应按有关规范要求,组织做好监测设施的日常检查、运行维护和检测校验,发现问题及时处理,确保监测设施正常运行。
对于县级以上地方水行政主管部门每年组织监测资料整编,定期进行资料分析,加强分析成果应用,其中雨水情整编资料按规定向有关水文部门汇交。
对于省级水行政主管部门建立完善监测平台运行和信息应用管理机制,明确监测平台运行工作要求。各级水行政主管部门加强监测平台运行管理的监管,落实运行维护措施,保障监测平台正常运行,充分发挥监测信息的作用。
雨水情测报、大坝安全监测、视频图像及其他采集设备匹配兼容,具有网络安全防护功能。监测平台满足信息安全技术网络安全等级保护要求,重点采取安全认证、传输加密、存储加密、数据备份等安全措施,确保信息安全。
2.4 设计依据
(1) 《混凝土坝安全监测技术规范》DL T 5178-2016;
(2) 《土石坝安全监测技术规范》SL551-2012;
(3) 《大坝安全自动监测系统设备基本技术条件》SL 268-2001;
(4) 《水利水电工程测量规范》(SL197-97);
(5) 《国家一、二等水准测量规范》(GB12897-91);
(6) 《全球定位系统(北斗接收机)测量规范》GB/T 18314-2009;
(7) 大坝安全监测仪器安装标准SL531-2012(中华人民共和国水利行业标准);
(8) 《水利水电工程钻探规程》SL291-2003;
(9) 《通信局站雷电过电压保护工程设计规范》YD/T 5098-2005;
(10)《建筑物电子信息系统防雷技术规范》GB 50343-2004;
(11)《建筑物电气装置过电压保护电器》GB 16895.22-2004;
(12)《电子计算机房设计规范》(GB50174-2008);
(13)《国务院办公厅关于切实加强水库除险加固和运行管护工作的通知》(国办发〔2021〕8号);
(14) 办运管函【2021】241 号_水利部办公厅关于报送“十四五”小型水库雨水情测报和安全监测设施实施方案以及 2021 年度实施计划的通知;
(15)《小型水库雨水情测报和大坝安全监测设施建设与运行技术指南(征求意见稿)》;
(16)《小型病险水库除险加固项目 管理办法》和《小型水库雨水情测报和大坝安全监测设施建设与运行管理办法>的通知;
2.5设计原则
(1)统一规划、统一标准水库雨水情和大坝安全监测系统建设涉及水文测验、水文报汛、大坝安全、视频监控、通信、计算机网络等多个领域,并且信息采集、通信、计算机及网络等技术和应用水平发展很快,为便于系统的扩展、升级和优化,系统设计坚持以国家相关的标准和水利部相关行业标准与规范为基础,统一规划,构建符合国家和行业规范的互联互通的自动测报信息系统,它是系统建设能否成功的关键。
(2)先进实用、高效可靠监测站是国家防汛抗旱指挥系统的信息采集的重要节点、信息源,然而监测站的水情信息采集、报汛通信环境条件恶劣。因此所采用的技术、设备在注重技术先进性的同时,还应充分考虑系统的实用、高效、可靠、低功耗、维护方便、经济合理,并符合国家标准以及适合本系统工作特性的优质产品;
(3)资源共享、体系开放各类信息源和信息传输都遵循现行国家或行业的标准规范、以及系统建设中制定的标准或规定,尽量使资源共享,供各相关部门使用,保证系统具有共享性;按开放式系统的要求选择设备和设计网络,采用符合国际国内行业标准的设备,应用层协议,并为今后水文自动测报系统扩充留有接口,保证系统具有高度开放(灵活)性、兼容性和可扩展性系统。
2.6 系统目标
系统分为现场自动监测报警和分析发布两大部分,其中自动监测报警部分由传感器子系统、数据通讯子系统、数据处理子系统、监控报警子系统组成,分析发布部分由数据分析发布与信息共享系统组成。系统从监测、数据接入、数据库、平台到业务应用等层面进行构建,最终实现监测信息汇集、应用和共享的监测平台。平台系统结构如下所示:

监测层:
监测层是水利大坝安全监测与雨水情测报自动化系统所有感知信息的来源,信息的获取需要通过不同的采集方式,感知设备的信息采集以及相应的辅助系统组成了监测层。
数据接入层:
数据接入层是信息化数据传输交流的基础,是数据传输的介质,包括数据通信部分和计算机网络部分。数据通信部分是对所有采集的数据进行传输的基础,采用GSM、光纤等多种传输方式。计算机网络部分主要是对水库内部和外部的网络建设,包括内部办公和外部监控网络。
平台层:
水利大坝安全监测与雨水情测报管理综合自动化系统的建设需要建立一个公用、统一的数据存取平台,是整个信息化系统数据存取的基础,由多个相对独立又互有关系的数据库组成,主要包括基础数据库、实时数据库、多媒体数据库、超文本数据库、空间数据库、方法模型库等。数据层专门针对数据进行有效的管理和访问,可以有效的保护系统重要的资源数据库,也解决了系统中数据资源多样化及异种数据库系统之间的交互问题。
业务应用层
业务应用层主要具有实时测控、信息查询、防汛决策等业务数据分析、处理、表现等功能,是水利大坝安全监测与雨水情测报管理综合自动化系统调度、决策、指挥的过程。同时应用层采用手机微信小程序和监测云平台 2 种方式,实现对监测数据的处理、分析、应用、展示等,通过 GIS 技术等实现堤防数据一张图浏览,通过各种统计报表方式直观展示数据分析结果。附赠手机端APP喊话功能,可通过远程视频观察及来电报警功能,通过语音大喇叭远程喊话。
三、雨水情测报详细设计
根据《小型水库雨水情测报和大坝安全监测设施建设与运行管理办法》附表小型水库监测设施设备基本配置表雨水情测报表要求,本方案进行如下详细设置及部署。
3.1 雨水情测报站点结构
雨水情测报站的智能采集设备通过水位、雨量传感器采集水位、雨量数据;经过RTU遥测终端机实现一站多发,将实时雨水情数据分别发送到市水情分中心的前置机;前置机上部署的信息接收软件完成水位、雨量站雨情数据的接收、整编后,将实时雨水情数据存入县级平台数据库和市水文数据库;市水情分中心再将所辖县(市、区)的自动监测站实时雨水情数据通过水情上报系统上报省水情中心。结构流程图如下图所示:


3.2 雨水情测站设备组成
3.3传感器的选择: 水位计可以根据水域的水位选择不同的水位传感器,
3.3.1雷达水位计,又叫水位雷达,是一种利用电磁波探测目标的电子设备。研发出来主要用于进行水利监测、污水处理和防洪预警等。其主要测量原理是从雷达水位传感天线发射雷达脉冲,天线接收从水面反射回来的脉冲,并记录时间T,由于电磁波的传播速度C是个常数,从而得出到水面的距离D。
如下图所示,雷达水位计通过测量电磁波的发射和接收时间差Δt,计算出雷达水位计与液面之间的距离H2=c*Δt/2,输出的水位值h=H1-H2。H1为渠底至水位计的高度,简称雷达水位计安装高度。

适用范围及特点:
* 测量精度高(毫米级),量程大(可达70米以上);
* 只需要将探头安置至水位上方,大大减少土建投资;
* 非接触式测量,不受限于水质环境,不破坏水流结构;
* 不受温度、湿度、风速、降雨等环境因素影响,数据稳定可靠;
* 信号输出方式:RS485、RS232、4~20mA模拟量。
适用于水库、湖泊、河道、渠道等开放水体以及窨井、罐体等狭小空间内的的水位监测项目,并可应用在高温、高压和腐蚀性很强的安装环境。
劣势:
* 寒冷环境下,天线容易出现结晶、结冰,数据会报错,需要不定时进行处理;
* 安装环境避免有障碍物或者漂浮物,雷达波会将其误为水面,造成数据不准确;
* 安装必须垂直于水面,并且雷达波全部覆盖到水面。
3.3.2压力式水位计采用静压测量原理,当水位计投入到被测液体中某一深度时,传感器迎液面受到的压力的同时,通过导气不锈钢将液体的压力引入到传感器的正压腔,再将液面上的大气压 Po 与传感器的负压腔相连,以抵消传感器背面的 Po ,使传感器测得压力为:ρ .g.H ,通过测取压力P ,可以得到液位深度。

适用范围及特点:
* 测量精度高(毫米级),量程大(可达300m以上,可定制量程);
* 差压式液位测量无机械磨损,工作可靠,质量稳定,寿命长;
* 安装方便,直接将传感器放入水中,节省土建开支;
* 输出信号:RS485、RS232、4-20ma模拟量;
* 设备成本相对较低;
* 适用于地下水观测井、水源井、地热井、水池、渠道、水库、道路积水等监测场合。
劣势:
* 温度和介质密度影响精度;
* 压力探头会受泥沙及杂物堵塞,使精度受影响;
* 浸入式测量,受水质影响,具有腐蚀性水质无法测量;
* 压阻式有时飘、温飘,需要定时率定。
3.3.3气泡式水位计适合我国水质水情,特别适合中小河流水位监测,发电厂调压井水位、大坝上下游水位的测量:海洋、地下水水位的测量:化工、煤矿、污水处理、自来水厂等处的水位及液位的监测:适用于不便建测井或建测井费用昂贵的地区。产品取得生产许可和计量许可。将一根上端装有压力传感器和气源的管子插入水中,以恒定流向管子里通入少量空气或惰性气体,压力传感器即可测出管内气体压力,此值与管子末端以上水头成正比,通过记录系统转换成水位。


适用范围及特点:
* 测量精度高(毫米级 ),量程大(可达70m以上),免维护,抗振动,寿命长;
* 具有安装简单,操作、组网灵活,该仪器只需要将导气管和气容放入水中,可不建测
井,节省土建投资;
* 设备与被测水体完全没有“电气”上的联系,只有一根气管进入水中,从而可以避免很
干扰、影响,构成了它自己的使用特点,数据稳定可靠;
* 信号输出方式:RS485、RS232、4-20ma;
* 适用于流动水体、大中小河流、水库、或者水体污染严重和腐蚀性强工业
废水等场合。
劣势:
* 底部淤泥和杂物会堵塞产品探头,影响其精度;
* 由于功耗较小,气泵的泵气力量不足,无法在环境较差的地方使用(多
泥沙,多杂物等)。
3.4.4超声波水位计超声波液位计的工作原理是由换能器(探头)发出高频超声波脉冲,遇到被测介质表面被反射回来,部分反射回波被同一换能器接收,转换成电信号。


适用范围及特点:
* 非接触式测量,不需要直接接触介质;
* 测量精度高(毫米级),量程大(30m以上);
* 测量范围较大,液体、块状、粉末物位都能测量;
* 安装简单、方便、并且不需要安全防护;
* 输出信号:4-20mA/RS485/RS232;
* 适用于江河、湖泊、水库、渠道、船闸及各种水工建筑物的水位测量。
劣势:
* 精度较低,测量有盲区;
* 不能用于雾气或粉尘很大的测量现场;
* 测量精度容易受温度、湿度、风浪的影响;
* 若有气泡的情况下测量值会与实际的液位有较大的偏差。
3.4.5电子水尺是新一代数字式传感器,是利用水的微弱导电性原理测量电极的水位获取数据,误差不会受环境因素影响,只取决于电极间距。可长期连续自动检测水位,适用于江河、湖泊、水库、水电站、灌区及输水等水利工程,以及自来水、城市污水处理、城市道路积水等市政工程中水位的监测。


测量原理:
利用水的微弱导电性原理, 水淹到水尺某一位置时,相应的电路扫描到与水接触的最高触点位置,即可判断出水位。
适用范围及特点:
* 不受环境因素影响;
* 测量精度高,稳定可靠,使用方便;
* 输出信号:RS485/4-20ma;
* 常用于自来水、城市污水处理、城市道路积水等市政工程中的液位监测。
劣势:
* 量程较小;
* 不适用于较深的水库、湖泊,有较大局限性。
3.4.6雨量传感器不锈钢雨量传感器符合国家标准GB/T 21978.2-2014《降水量观测要求》、SL61-94《水文自动测报系统规范》、GB11831-2002《水文测报装置遥测雨量计》;GB11832-2002《翻斗式雨量计》、《参考JB/T9329-1999《仪器仪表运输,运输贮存基本环境条件及实验方法》。用来测量地面降雨,可广泛用于小型气象站、水文站、农林等有关部门用来测量降水量、降水强度、降水时间。本仪器属翻斗式雨量传感器,可用于气象站,水文站,农林等有关部门,用来测量降水量,降水强度,降水时间等。
工作原理:承水桶口收集雨水经过过水嘴、漏斗注入翻斗当一个都室接水时,另一斗室处于等待状态,当集水容积达到设定值(6.28mL)时,由于重力的作用使其翻转,此时另一斗室便升至接水状态,接水达到设定值时使其翻转,如此反复交替形成接水、翻转过程,随着翻斗的翻转,翻斗侧面的磁钢对其上部磁控开关进行扫描,磁控开关随之接通、断开,即使磁控开关通断一次,输出一个脉冲信号,表示0.2mm降水量,通过信号电缆输出给二次仪表,实现降水遥控测量。

功能特点
* 测量精度高
* 低功耗,节能安全
* 结构设计合理,符合科研要求
* 故障率低,技术成熟,性能稳定
3.4.7五要素微气象仪(温湿度+大气压力+风速风向)
ST-CF05型五要素微气象仪是斯塔克电子研发的针对多领域气象参数进行监测的仪器。设备创新性地将气象标准五参数(环境温度、相对湿度、风速、风向、大气压力)通过一个高集成度结构来实现,可实现户外气象参数24小时连续在线监测,通过数字量通讯接口将五项参数一次性输出给用户。

产品特点
1、标配监测温度、相对湿度、风速、风向、大气压力五项参数,RS485通讯,MODBUS通讯;
2、风速风向采用超声波监测原理探头,精度高、性能可靠,适用于户外气象恶劣环境领域;
3、实现参数采集、可选配我们的无线数据采集器,实现数据自动上传网络平台,手机客户端实时查看数据;
4、实时监测气象环境数据,成本低,适合网格化布点;
5、体积小、模块化设计,灵活布局;
6、可选配GPS定位,电子罗盘,GPRS无线传输;
7、数据采集采用高速处理芯片,稳定、抗干扰。
3.4.8水位流量:可以根据现场环境选择多普勒超声波流量计(接触式)或者雷达流量计(非接触式)。
3.4.9远程视频监控+语音播报(超限报警)+LED显示屏现场实时观测,可选用海康威视界限报警摄像头,当人员出现在预警界线内,监测主机自动发动报警信息至管理平台和巡检人员,当巡检人员接到短信或电话报警时,通过手机端安装的APP远程喊话,现场语音大喇叭实时播放语音,如水位超限时也会自动播报当前水位值及其他参数值。

视频图像功能
* 对水边滞留人员特征、滞留事件、行为 特性进行智能判断、历史案件自动匹配调取。
(1)人员预警
人员预警是指针对重要监测设备、危险 水域安全进行的监控,当人员穿越安全警戒线
时,智能摄像机实现主动报警,同时系统 可以通过前端喇叭实现语音投放。
(2)违法游泳监控
在游泳高发区沿岸布置智能分析摄像机,当有人员穿越虚拟警戒线即可主动报警, 同时
系统可以通过前端喇叭实现语音投放,进行提前规劝离开,防止发生意外事故。
(3)非法垂钓
在禁止垂钓区域布置智能球机,根据人员垂钓特征:对于特定区域内逗留、徘徊的 人进行分析,当目标超过设定的时间, 系统会对疑似垂钓行为进行报警。
(4)库区内工程车识别
识别半拖车、吊车、货柜车、搅拌车、密斗货车、平板货车、全拖车、沙石车、推土机、挖掘机、压路机、一般货车、装载 机等工程车和货车,车辆进入水库管理范围内,自动识别并发出警报。
(5)人员非法,闯入识别
指定管理范围区域,监控范围内的外部 人员,自动识别人体,一旦发现有人跨过指定区域,就实时发出预警,短信或电话通知管理人员,管理人员可通过手机APP远程喊话,现场语音大喇叭就会及时发出语音警告。
(6)水库大坝出入口人车识别
在水库大坝管制的出入口和主要大路路口部署卡口摄像机,能够同时支持人脸、人体、机
动车、非机动车捕获抓拍功能,采用深度学习人脸分析算法、车辆分析算法,支持前端人脸比
对,支持车辆检测,对车牌识别并抓拍。
四、RTU遥测终端机
将采集到的传感器数据、视频画面通过4G发送至云端和手机端,也可以发送至相应监管部门的服务器。

规格参数:
硬 件 接 口 3路RS485接口,5路开关量输入,1路USB接口,1路音频接口,GPS定位,5寸显示屏
传 输 方 式 支持GPRS、4G、WiFi、有线以太网数据传输
传 输 间 隔 可设置(默认1分钟)
采 集 间 隔 可设置(默认1分钟)
传 感 器 类 型 水位计、流量计、水质传感器、气象传感器等
流量计算方式 流速水位换算流量、闸位水位换算流量、固定堰槽换算流量
存 储 容 量 内置16M FLASH和1G TF存储卡,最大可支持256G TF卡,一分钟存储一条数据,可以存储不少于1年
供 电 电 压 12-24V
待 机 电 流 <100mA 12VDC
工 作 电 流 <300mA 12VDC(不含传感器)
数据导出方式 USB本地导出或远程平台导出
数 据 补 发 设备没有信号或掉线可以缓存补发至少3个月的数据
中 心 站 同时向多个中心站和端口发送数据,默认支持3个中心站,每个中心站支持不少于3个端口
尺 寸 138X92.8X28.5mm
工 作 温 度 -30-65℃
扩展功能 可外接继电器模块、模拟量转485,模拟量输出模块,液晶或者LED屏显示器、摄像头等。
五、大坝安全监测详细设计
根据《小型水库雨水情测报和大坝安全监测设施建设与运行管理办法》附表小型水库监测
设施设备基本配置表大坝安全监测表要求,本方案进行如下详细设置及部署。

5.1 渗流量监测
5.1.1 总体要求
根据《小型水库雨水情测报和大坝安全监测设施建设与运行技术指南(征求意见稿)》监
测布置应符合以下规定 :
具备渗流量监测条件的小型水库应监测渗流量。渗流量监测设置应根据大坝坝型、渗流特
点、渗流水量大小、汇集排水条件等确定。具备渗流量监测条件是指大坝存在渗漏明流、具备
渗水汇集条件和便于安装监测设备的情况。
渗流量监测应根据大坝渗流情况设置,建设与运行管理办法要求如下:
① 小(1)型水库:存在渗漏明流的大坝应设置1个渗流量监测点,有分区监测需求的根据
需要增加监测点;
②小(2)型水库:存在渗漏明流、坝高15m以上或影响较大的大坝应设置1个渗流量监测点其他情况根据需要设置监测点;
不具备设置永久监测点的,可根据渗流量变化情况设置临时监测点。
具备渗流量监测条件的副坝可参照主坝要求布设。
渗流量监测可采用容积法或量水堰法。其中,容积法适用于小于 1L/s 的渗流量监测;量水堰法中,渗流量 1~70L/s 可采用直角三角堰,70~300L/s 可采用矩形堰或梯形堰。
5.1.2 监测点位设计
依据现场实际情况根据规范设计(或参考设计单位文件)
5.1.3 设备选型
根据系统的实际情况及所要达到的技术指标,并参照《土石坝安全监测规范》(SL551-2012),《小型水库雨水情测报和大坝安全监测设施建设与运行技术指南(征求意见稿)》渗流量监测选用磁致式量水堰计,该仪器适用于长期测量河流、湖泊、水库、坝体等堰槽的水位,是监测水位及流量变化的有效监测设备。
该量水堰计采用磁致伸缩液位计作为传感器进行测量,具有分辨率高、稳定性好、性能可靠、响应速度快,工作寿命长等优点。

5.1.4 技术规格

5.1.5 施工安装
(1) 量水堰堰板选型:
①三角堰:当渗流量在1~70 L/s之间时采用(三角堰堰口为等腰三角形,底角为直角。
② 梯形堰:当渗流量在10~300 L/s之间时采用(一般采用1:2.5的边坡,底边宽度应
小于3倍的堰上水头,一般在0.25与1.5m之间。
③矩形堰:当渗流量大于50L/s时采用(堰口宽度应为2到5倍堰上水头,一般应在
0.25与2m之间)

(2) 量水堰堰槽施工
堰槽是一个尺寸要求严格的平直沟渠,堰槽进口处装有栏污栅,栏住水中的漂浮物。
向下游 5m 处装有不锈钢堰板,堰板上游一侧的地下是一个与堰槽底部相通的小水坑,在小
水坑中安装量水堰水位计。在小水坑周边 1m 以内选择合适的位置彻造混凝土仪器安装墩,
电缆穿线管需由支柱内穿埋后接入机箱。

(3)量水堰计施工:
① 检查
量水堰计安装之前应在现场对磁致伸缩液位传感器、浮子等组件进行检查,确保仪器
完好才能安装。
量水堰计应安装在堰板的上游≥100cm 处,在堰槽的侧壁做一内凹槽,在底部开一个洞,
安装洞的直径应大于¢15cm 的孔,低于水面深为 10cm(尺寸见图 所示)。在安装洞中插入防污
管,查看上端盖上的水平泡调整防污管的垂直度,管四周用水泥砂浆固结,防止砂浆进入防污
管。在防污管四周填入清洁细碎石,直至将凹槽填满。

②电缆的焊接加长
因为振弦仪器的输出信号是频率,所以电缆电阻细微的变化、电缆的连接加长,不会影响读数仪测量的读数。标准传感器在出厂时配备 3m 通气型电缆,通气型电缆的末端通气管上连接有干燥剂管,安装时,需将干燥剂管引至便于检查维护、便于保护的位置;然后可将芯线连接普通型电缆,引至便于日常测量的位置。
用于连接的电缆应是高质量的 100%屏蔽的绞合电缆(带有整体屏蔽的抗干扰芯线)。连接时,将屏蔽线接到一起并接到接地点。焊接前用万用表测量传感器芯线间电阻数值并记录。其中红黑芯线电阻通常为 180±10左右;绿白芯线电阻在室温 25℃时应为 3k左右;红黑线对绿白线以及对屏蔽线(裸线)间绝缘电阻应>50M(测量绝缘电阻应使用100V直流兆欧表。万用表测量电阻时应为∞)。焊接前将电缆端部剥除外皮,长度约 8cm,露出芯线,在剩余电缆外皮部位用砂布或砂纸打毛,长度约 3cm。电缆外面套φ12mm 热缩套管(长度约 14cm)。用剥线钳将芯线剥除 0.5~0.8cm 芯线外皮,芯线上套φ2mm 热缩套管。芯线对应颜色对接并拧在一起后,用电烙铁焊锡。焊锡过程应避免虚焊并去除毛刺。5根芯线均需焊接,焊接时注意:①将各个芯线接头错开;②保证各芯线长度一致,以保证电缆受拉时,各芯线能均匀受力。焊接结束后,将φ2mm 热缩套管推至芯线接头部位,用热风枪将热缩套管热缩于接头部位。最后将12mm 热缩套管推至电缆接头部位,用热风枪将热缩套管热缩于接头部位。φ12mm 热缩套管每端均应压在传感器电缆外皮 3cm 左右。使用热风枪吹热缩套管时应控制温度,必须使热缩套管内部的热熔胶融化呈透明、流动状态,完全充满接头内部。温度过高会使芯线外皮融化,造成芯线短路,也会造成热缩套管碳化变脆。
注意:芯线焊接工作结束后,必须用读数仪进行读数测量检查,并使用万用表测量各芯线间电缆电阻情况。避免因焊接工作造成接头部位芯线短路、断路情况。

③读取据
使用正弦读数仪测量量水堰计,将测量线快速插头插入读数仪的左边插座, 将测量线的各色夹子对应连接上量水堰计的输出电缆芯线,红为电源+,黑为电源-,白为信号 A,绿为信号 B。
④注意事项
量水堰计安装就位前、后应及时测量读数,根据仪器编号和设计编号作好记录并存档,特别注意保护仪器的信号引出电缆。

5.2 渗流压力监测
5.2.1 总体要求
根据《小型水库雨水情测报和大坝安全监测设施建设与运行技术指南(征求意见稿)》,
《小型水库雨水情测报和大坝安全监测设施 建设与运行管理办法 》:
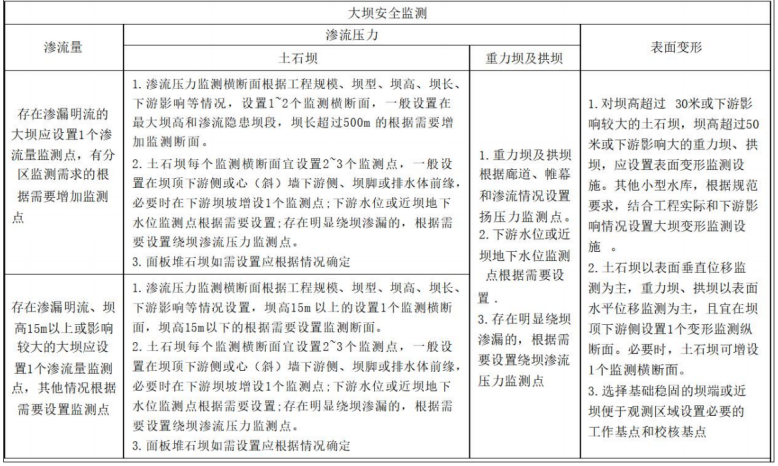
(1) 小(1)型水库土石坝渗流压力监测规定:
①渗流压力监测横断面根据工程规模、坝型、坝高、坝长、下游影响等情况,设置1~2个监测横断面,一般设置在最大坝高和渗流隐患坝段,坝长超过500m的根据需要增加监测断面。
②土石坝每个监测横断面宜设置2~3个监测点,一般设置在坝顶下游侧或心(斜)墙下游侧、坝脚或排水体前缘,必要时在下游坝坡增设1个监测点;下游水位或近坝地下水位监测点根
据需要设置;存在明显绕坝渗漏的,根据需要设置绕坝渗流压力监测点。
③面板堆石坝如需设置应根据情况确定。
(2) 小(2)型水库土石坝渗流压力监测规定:
①渗流压力监测横断面根据工程规模、坝型、坝高、坝长、下游影响等情况设置,坝高15m 以上的设置1个监测横断面,坝高15m以下的根据需要设置监测断面。
②土石坝每个监测横断面宜设置2~3个监测点,一般设置在坝顶下游侧或心(斜)墙下游侧、坝脚或排水体前缘, 必要时在下游坝坡增设1个监测点;下游水位或近坝地下水位监测点根据需要设置;存在明显绕坝渗漏的,根据需要设置绕坝渗流压力监测点。
③面板堆石坝如需设置应根据情况确定。
(3) 小(1)、(2)型水库重力坝及拱坝渗流压力监测规定:
①重力坝及拱坝根据廊道、帷幕和渗流情况设置扬压力监测点。
②下游水位或近坝地下水位监测点根据需要设置。
③存在明显绕坝 渗漏的,根据需 要设置绕坝渗流 压力监测点。
5.2.2 监测点位设计
依据现场实际情况根据规范设计(或参考设计单位文件)
5.2.3 设备选型
根据系统的实际情况及所要达到的技术指标,并参照《土石坝安全监测规范》(SL551-2012),渗流监测选用我公司的振弦式渗压计。该渗压计适用于长期埋设在水工结构物或其它混凝土结构物及土体内,测量结构物或土体内部的渗透(孔隙)水压力, 并可同步测量埋设点的温度。振弦式渗压计加装配套附件可在测压管道、地基钻孔中使用,渗压计为全不锈钢结构,24×120mm 的灵巧体积,可方便放置在需要测量的狭小部位。振弦式渗压计具有智能识别功能。当被测水荷载作用在渗压计上,将引起感应膜板的变形,其变形带动振弦转变成振弦应力的变化,从而改变振弦的振动频率。电磁线圈激振振弦并测量其振动频率,频率信号经电缆传输至读数装置,即可测出水荷载的压力值,同步测量埋设点的温度值。

5.2.5 施工安装
测压管钻孔孔位、孔深和孔斜应符合设计要求,钻孔孔径不小于Φ108mm孔位偏差不得超过 10cm,孔深应达到设计深度或设计层位,为了将测压管顺利放入孔底,钻孔深度一般要超过设计深度0.5m。孔斜偏差不大于0.02m/m。
(1)测压管钻孔验收合格后即可进行孔口装置的安装。当孔口有渗水出流时应安装压力表,压力表的量程应根据测压管孔口的渗压大小选定,使渗压读数在压力表量程1/3~2/3的范围内。
(2) 测压管孔口装置按图加工和安装,各接头不得漏水,经检验合格后进入初始观测。仪器安装方式:在钻孔中安装,土体钻孔,下管,渗压计安装到管中。

5.2.6 仪器安装
1)每支仪器都提供了率定系数,包括温度修正系数。
2)浸透透水石,并在透水石和膜片之间的空腔里充满水。
3)用电缆将渗压计沉到测量孔的底部以测量实际深度。
4)让渗压计热平衡 15-20 分钟,用读数仪记录该页面的读数。
5)将渗压计提升一个已知高度,记录读数,计算这个系数,给出压力和读数的变化。与率定表中的值进行比较。
6)每一只渗压计获取一个精确的零读数(即初始读数),而这个读数将用于后期的数据处理。一般来说,是在仪器安装之前(即未加压力时)读取的数值即为零读数。
7)水位测量需在空气中确定零读数:如果测量水位,获取零读数是在空气中获取的读数。
(1) 设备下管
钻孔钻至渗压计预定位置以下 30-50cm,并洗净钻孔,然后将孔的底部用干净的细沙回填到渗压计端头以下 15cm,打完孔之后,将渗压计管放置其中,做好通水措施,将土工布进行包扎,放入渗压计。渗压计封装在一个砂袋里,保持干净。用水浸透砂子,然后放到位(在电缆上做标志),仪器在这个位置时,环绕渗压计周围放进干净的砂子,砂子放到渗压计以上15cm。然后用土回填。
(2) 电缆保护和终端连接
从渗压计引出来的电缆采用Φ25mm 的 PVC 管进行保护。电缆可拼接加长而不影响仪器读数。电缆的连接使用热缩管热缩保护,按芯线颜色对接以保持极性,保持接头完全防水,使用带胶热缩管来密封连接。或电缆可用防水接头进行保护。电缆可以通过剥皮、挂锡后接到读数仪上的接线夹来进行读数。
安装图纸如下:

注意事项
1. 选点需要注意不要将坝体结构破坏,点位不要太靠近山体,以免成干孔。钻孔施工必须找
专业的施工队,提高钻孔效率和质量。
2. 孔钻好后,必须迅速下管,以免孔内塌陷。
3. 测压管采用 6 米长的整管接长,尽量减少接头数量。测压管连接的直线偏差不宜大于2°。
4. 管口应出露地面以上 0.3m 以上并安装管口保护装置,考虑到设备吊装需要,保护装置的尺寸宜大于测压管管径 2 倍以上。
5.3 表面变形监测
5.3.1 总体要求
根据《小型水库雨水情测报和大坝安全监测设施建设与运行技术指南(征求意见稿)》,《小型水库雨水情测报和大坝安全监测设施 建设与运行管理办法 》:
1)对坝高超过30米或下游影响较大的土石坝,坝高超过50米或下游影响大的重力坝、拱坝,应设置表面变形监测设施。其他小型水库,根据规范要求,结合工程实际和下游影响情况设置大坝变形监测设施 。
2)土石坝以表面垂直位移监测为主,重力坝、拱坝以表面水平位移监测为主,且宜在坝顶下游侧设置1个变形监测纵断面。必要时,土石坝可增设 1个监测横断面。
3)选择基础稳固的坝端或近坝便于观测区域设置必要的工作基点和校核基点。
5.3.2 监测点位设计
依据现场实际情况根据规范设计(或参考设计单位文件)
5.3.3 设备选型
根据系统的实际情况及所要达到的技术指标,并按照可靠、耐久、实用、准确的原则选择仪器,水库表面变形监测系统选择GNSS接收机基点。设备内置高精度低功耗GNSS模组,支持
BDS B1I/B2a,GPS L1/L5,GLONASS L1,Galileo E1/E5a,SBAS L1,QZSS L1/L5,多星解算,支持SBAS。
采用高精度RTK差分定位设备,实时监测山体的位移、沉降;采用公网以及北斗短报文方式进行双通道通信备份,确保通信的可靠。


5.3.4 技术规格
1.内置高精度低功耗GNSS模组,支持BDS B1I/B2a,GPS L1/L5,GLONASS L1,Galileo E1/E5a,SBAS L1,QZSS L1/L5,多星解算,支持SBAS。
2.基于Linux 平台的4G 全网通方案,全面支持移动/联通/电信2/3/4G 网络。
3.主机内置高精度三轴加速度计和气压计。
4.主机可定期上报设备位置、网络状态、信号强度、收星状态等。主机状态,支持云平台对远程设备的重启、设置、升级等操作。
5.内置天线支含GNSS、WiFi、蓝牙、4G 集为一体。
6.支持4G、蓝牙、wifi、RS232 和RS485,支持Modbus协议。
7.静态解算精度:平面由于3mm。
8.倾角测量范围±90°,倾角测量精度不低于±1°。
9.内置存储不低于32GB。
10.具备指示灯:PWR电源灯、RTK模式灯、SD数据灯、4G移动网络灯、SENSOR传感器灯。
11.工作温度:-40℃~+85℃。
12.抗震:不低于IEC60068-2-6。
13.三防:不低于IP67。
14.功耗:不高于1.2W(Avg)。
15.含配套数据供电线。
16.配套自动化监测管理平台(GNSS解算软件),可为客户提供及时、稳定的监测数据。可实现及时的危险预警,监测精度可达到水平方向1.5mm+0.5ppm,垂直方向3mm+0.5ppm。选配接入深层位移、裂缝计、雨量计等传感器数据的功能。
5.3.5 施工安装
根据现场实际监测需求在原有的人工观测墩上进行加工改造,在没有观测基础条件的水库新建,具体施工严格按照图纸(见附件北斗 GNSS 接收机观测墩设计图纸)和规范要求施工。
观测墩采用现浇混凝土加300mm 高强度PVC套管/165镀锌管施工工艺,混凝土强度等级C25。主筋最小砼保护层厚度为 30mm。搅拌现场必须配有合格的称量器具,严格按照设计配合比下料。
水泥要求:普通硅酸盐水泥,强度等级P.O 42.5;5~40mm级配良好的石子,中砂,水须采用饮用水。根据施工情况混凝土需加拌外加剂如:早强剂、防冻剂、引气剂等,质量必须合格,不得使用含氯盐的外加剂。
考虑到耐久性要求,混凝土按 C25强度设计,根据以往施工经验,推荐以下配合比:

注:
1) GNSS 天线相位中心与强制对中器中心一致
2) 图中尺寸单位都是毫米
3) 注意避雷针接地阻值 10Ω以下
4) 现地机柜用膨胀螺栓打入观测墩,固定稳固
5) 供电电缆套管保护固定
* 观测墩顶部装强制对中器,顶端加工有 5/8 英制螺旋以固定北斗GNSS 接收机天线,天线柱下端通过螺栓与北斗 GNSS 接收机天线底座牢固连接,北斗 GNSS 接收机天线底座要确保整个天线安装装置与观测墩形成一个整体。安装时,考虑天线对空通视的要求、天线安放稳定性、天线维护便利性、外观美观性等因素。同时观测墩中心预留走线孔。
* 在机柜中,按数据传输路径,分别安装供电,通讯等设备。供电电源一并引入机柜,并且强电弱电隔离布线,整洁美观,便于维护。机柜下端预留通线孔,供电源数据线的接入。机柜距离地面宜≥30cm。固定螺钉应拧紧,不得产生松动现象。外加防护警告装置,避免非工作人员破坏。(安装图如下图所示)

6 通讯、供电及防雷系统设计
6.1 通讯系统
大坝安全监测系统组网采用两级传输的方式,第一级由测控单元到监测中心负责采集各监测项目的数据,第二级由监测分中心及监测中心组成的计算机网络实现监测分中心与监测中心
之间的所有信息共享。
目前根据大坝安全监测的特点选用的通信信道有:4G、光纤、北斗卫星等通信方式。
通信要求
1) 监测中心能够实时接收全部监测项目的所有数据。
2) 工作方式:自报、应答两种工作模式。
3) 能长期地、特别是在暴雨洪水等恶劣天气条件下可靠地工作。
4) 通信畅通率应>98%,系统误码率小于6×10
5) 具有可靠的防雷措施。 
6.2 供电系统
6.2.1 就近供电
适用于较分散的前端感知点供电,以及无法提供集中供电条件的现场安装环境。在前端设备的安装位置附近接取电源。

6.2.2 太阳能供电

注意事项:
1)太阳能供电时,需根据当地的日照时间、最长阴雨天气来配置太阳能电池板大小以及蓄电池容量。确保蓄电池能够持续给设备供电。
2)电池板制作安装支架,朝向正南,倾角在 40-45°之间,根据当地太阳高度角来确定。注意不要有任何遮挡,否则无法充电,视情况定期清洁太阳能板。
3)电线选用国标;太阳能板接线要牢固,裸露在外面的线要穿管,推荐 PVC 管,可以弯折走线,美观而且耐用。
4)蓄电池正负极不要短接,用地埋箱安装,接口处做好防水处理,用防水胶带裹一层再用绝缘胶带绑扎好。南方的话至少埋深 50CM 以下,北方是要求一定要在冻土层以下,还要在地埋箱内部加装保温材料。(有些高海拔地区,冬季气温低的也要这样)回填的时候注意不要破坏地埋箱体。有条件的做好位置标记。
6.2.2 220V 交流供电
根据项目的实际情况,从监控中心或者就近的地方取电。为了保证安全,我们的市电拉电方式有两种,一种是架空线,另一种是地埋线。
1) 架空线
采用电线杆或者金属立杆,注意架空线的材料,一般要买铠装的适合架空用的电线,抗拉抗拽,要能够长期野外使用。其次根据拉电的距离来确定规格,距离过长的话要用较粗的线缆。
2) 地埋线
当接入市电距离较短或不方便架电线杆时,可以将电线埋在地下。地埋式需要注意的是做好防水绝缘措施,电线最好是一根完整的,不要有接头。埋入地下至少 30cm 以上,用比较松软的泥土埋设,不能有石头、沙石等硬物。埋设的路线不要有重物碾压。
6.2.3 本项目供电方案
项目具体用何种方式供电根据现场实际情况及设计需求。
6.3 防雷系统
监测系统采用避雷针进行直击雷防护,使用单项电源避雷器、通讯电缆防雷器实现对感应雷的防护。
6.3.1 直接雷电防护
具体避雷方式要求避雷针与被保护物体横向距离不小于3m,避雷针高度按照“滚球法”确定,粗略计算即可。
避雷针选用ZGZ-200-1.8B型号避雷针:

图 直击雷预防示意图 图 避雷针
技术参数
雷电通流容量kA:200
电阻Ω:≤1
高度m:2.1
质量kg:4.8
最大抗风强度m/s:40
安装尺寸mm:φ70±0.26
6.3.2 感应雷电防护
在通信线路两端分别加装防雷器,一端靠近传感器,避免由于感应雷造成的电流对传感器的损害;另一个防雷器尽量靠近数据处理设备。避雷器存在一定的插入损耗,对于数据信号的强度造成了一定的影响,我们根据实际情况增加信号放大器等相关设备。

6.3.3 防雷系统安装
①避雷针避雷针购买定型产品或按照《自动气象站场室防雷技术规范》(QX30-2004)制作加工。避雷针(不锈钢)直径不小于25mm,长度不小于1500mm。避雷针安装在立杆顶部,避雷针与
立杆之间绝缘处理。
②引下线沿立杆内壁引下,由立杆底部穿出与防雷地网连接。引下线采用规格为截面积不小于50mm²多股铜芯电缆线,并与立杆可靠固定和绝缘。
③接地体在土壤电阻率小于1000Ω²m的地区,接地体使用40*4mm镀锌扁钢和50*50*5mm镀锌角钢,采用水平接地体与垂直接地体相结合的复合接地体。尽量避免设置在人员活动区域、人行道上,注意避开地下电缆、光缆、水管,选择土壤条件均匀的田地里,不宜选择在矿渣、沙石较多的位置。接地体采用“一字形”加工,“四边形”埋设,地网埋设深度不小于0.5米。地网距墙或基础的间距不小于1m。当无法避开人行道等较多人员活动区域,必须增加开挖深度,埋设深度1.2米以上。双面焊接,扁钢搭接长度不小于0.10米,焊面饱满牢固,焊接位置做防锈处理。接地体接地电阻值不大于4Ω。在土壤电阻率大于1000Ω²m的地区,按照防直击雷标准接地电阻不大于10Ω。不同土壤的电阻率参考值见《接地电阻及土壤电阻率检测作业指导》(QB/YW107-003-2007)。

接地体布设示意图
1) 设备保护接地
①安装信号避雷器进入终端的信号线应安装信号避雷器,以防止引入感应雷。
②采用太阳能浮充电源为防止雷电从电源入侵,监测站采用太阳能浮充电源。太阳能与电池的连线采用屏蔽线,将连线的屏蔽层焊接到所供电设备的接地线上。
③设备及屏蔽层接地使用截面积不小于16mm2的铜软绞线把线缆屏蔽层及各设备的接地端,如遥测设备,直流电源设备等和设备箱接地母线连接,再由设备箱与地网可靠电气连接。避雷针接地与设备工作保护接地应从地网两端分别引接。
2) 防雷检测
系统防雷检测遵循监理随工现场检测和专业抽检相结合的原则。
①现场检测施工方每完成一处站点的系统防雷,必须对该站点接地装置的接地电阻值进行现场检测,并将现场检测结果真实的进行记录;现场监理也需要对每个站点接地装置的接地电阻值进行复检。
②检测要求水雨情观测站的接地电阻值必须不大于4Ω。
7 小型水库安全监管平台
7.1 平台总体要求
小型水库安全监管平台具有强大的测点管理、监测数据管理、远程通讯、备份管理、巡查信息管理、安全管理、工程文档浏览等功能,输出数据功能强大且操作尤为方便,大量采用图形界面和向导技术,用户操作简便。具体功能如下:
1)可实时监测各测点传感器,可自定采集时间,并对原始数据进行滤波、计算等处理,数据以数字或相应曲线、图等形式实时显示、记录和打印。
2)监测数据能够保存在多种数据库内,并可进行历史数据查询,生成选定时间段内的传感器最大最小值,还可以直接生成 EXCEL 或其他形式报表。
3)软件界面清晰直观,工具条与按钮操作。以主界面和各子界面形式显示,各界面间切换灵活,界面图案可按客户要求绘制改动。
4)数据可以各种图形方式显示,包括表面位移、内部变形、降雨量等的时间历程曲线图、X/Y 坐标图、模拟图、直方图等形式。
5)具有数据超限报警设置显示功能,现场即时上传报警信息时,主机会出现明显的报警画面和报警信息,同时还可提供各种声光报警等多媒体提示或手机短信报警。
6)能对系统中的每一用户进行口令和操作权限的管理,能对不同的用户分配不同的系统访问、操作权限级别。用户登录后的操作将写入系统日志,保障运行系统的安全性。
7)系统满足开放性标准的要求,方便系统功能的添加、删除、维护、修改、扩展。并满足数据库容量的扩充、系统软件功能的增强等方面的要求。
8)采用先进软件开发,功能强大、灵活方便、界面美观,信息化管理,智能化监测,不仅可完全实现尾矿库安全监测的功能要求,还可根据实际需要进行软件升级,符合今后的发展方向。
7.2 小型水库安全监管平台功能介绍
7.2.1 框架设计
云平台由本公司自主开发,基于云计算、物联网、大数据等先进技术开发,专业用于安全
监测的云平台,为用户提供安全可靠、即用即得的监测服务。秒速上云、“零”运维成本、功能丰富强大、系统方便易用。大型或中、小型安全工程监测项目,云平台都能为用户打破信息
孤岛,以最短的时间完成工程配置,让监测数据迅速产生价值,辅助管理部门决策的制定,真
正实现数据融合及价值,让监测工作实时高效!(云平台产品彩页见附录)
目前,在云平台上的监测项目已达580 个(2021.10.30),并持续添加中,分布在全国各个省市。

*低成本免运维
云平台低成本免运维,基于SaaS的云计算架构实现。SaaS全称为Software-as-a-service,意思是“软件即服务”。 SaaS是一种基于互联网提供软件服务的应用模式,它打破了传统软件概念,SaaS模式随着互联网技术的发展和应用软件的成熟不断完善,是软件科技发展的最新趋势。
云平台可动态提供可伸缩的计算、存储、网络等虚拟化资源,并以服务的方式提供给用户。用户不需要关注底层的硬件资源,从而可让用户把重点放在数据整合、软件功能上,大大提高用户体验和软件的有用性。
*系统扩展性
云平台整套架构采用互联网技术中目前最先进的微服务架构进行设计,不仅保证系统的松耦合度,并且能够最大程度的保证系统的弹性。云平台整套系统采用模块化和分布式设计,为整个系统提供极大的扩展性。
云平台兼容多种行业标准,软件采用标准接口协议,可方便用户与其他平台进行对接。对于大型系统及工程,可方便的实现在一个平台上进行统一管理。
*轻松升级
云平台负责管理所有的更新和升级,用户无需自行下载或安装补丁。同时,云平台还管理着应用程序的可用性,所以用户无需添加硬件和软件,也不必随着用户或业务的增长而增加网络资源。用户一旦应用了云平台,可轻松享有后续的升级服务,用户完全不需担心软件的后续
维护、升级更新等问题。
*可靠安全性
基坑安全监测是关系国计民生的大事情,因此保障平台的安全性是云平台搭建的基础。云
平台部署在与国内知名高校大学南京大学合作搭建的机房及服务器集群,采用运营商独享专线
以及国外专业厂商安全认证系统进行加密,最大程度的保证系统的可靠性、数据的安全性。
*数据实时性
在安全监测中,用户往往最关心的是监测数据。实时的获取监测数据,对安全监测情况做
出预估,在安全监测中是至为关键的一环。云平台中运用以传感器和自动化采集系统为主体的
在线采集系统,实现全天候不间断的从云端对工程进行实时监控,全方位的了解工程安全监测
情况。
用户可直接通过网页或小程序等多种方式查看监测数据,方便快捷。通过在云平台上设置
的多种报警策略,用户可接收到短信、微信、邮件等不同方式发送的报警推送,方便用户实时排查问题。
*支持大数据场景
云平台数据库采用时序数据库、关系型和非关系型数据库结合的方式,适合大数据量、高并发、高吞吐量的数据场景,可完美支撑安全监测的不同场景。
云平台系统架构
1. 应急管理一张图
基于一张图分图层展示包括摄像头、移动APP、单兵、无人机、车载等资源的位置信息,并支
持事件上图、图上资源搜索、图上资源筛选展示调取,地图操作功能
2.
数据采集软件
数据采集:1、实时接收库区、湖泊、河流监测站数据;2、报文解析入库;
3、监测数据记录分析;4、支持水文监测数据通信规约;
数据转发:
1、雨水情监测数据及工况数据转移到标准的SL323标准数据库;
2、支持mysql,sqlserver,oracle等数据源;
3.监测预警管理
①库区、湖泊、河流监测:包括水雨情信息GIS二维展示,最新数据展示、水雨情常用统计数据展示。
②监测网站管理:对支撑系统运行的基础数据进行维护管理操作,包括水库及站点基本信
息、防洪指标、库(湖)容曲线、水位流量关系曲线、水库工程信息等内容。
4、视频集成:接入以及建设完成的水库视频监控数据,并在系统进行展示
5、大坝安全监测报告
6、历史数据处理:收集整理大坝历史安全监测数据
7、数据接入:对接现有安全监测采集系统数据。(大坝形变、坝面裂缝、渗流等)
形变风险分析:1、大坝形变、坝面裂缝监测、渗流等数据统计报表输出;
8、大坝安全风险分析,告警提示;
大坝安全监测报告:定期生成Word版的大坝安全监测报告
1. 应用交互系统
对内业务门户:内门户展示主系统首页,概览水库基本情况,当前水雨情、工况、视频、预报等数据展
示,并提供业务子系统入口
2. 监测预警管理
智能视频:1、库区、河流监测点实时视频;
2、提供视频抓拍智能识别功能,实现人员入侵告警和重点区域异物闯入报警
3. 工程巡检
工程巡查管理:1、工程台账管理,工程安全运行管理;
2、工程巡检信息、设备维护保养记录、日常巡查计划管理;
移动巡检:1、工程巡查流程查询;
2、巡检任务处理;
3、巡检上报、平台显示告警;
4、消息推送、告警处理
信息系统维护:1、巡查人员、巡查设备管理;
2、巡查信息统计;
9. 预报调度
基础数据:查询预报模型相关历史气象、降雨、径流数据,以及工程信息数据。
1、洪水预报:对洪水进行预报分析。通过选定站点,设置起止时间点击预报按钮,即可得到预报水库入库洪水及重点断面的洪水数据;
2、短期径流预报:短期径流预报模块是对目标站点进行日尺度、小时尺度的径流预报;
3、中长期径流预报:旬月尺度中长期水文预报,为流域提供高精度径流预报,在提高流域水资源利用
效率、制定中长期发电调度规程.
10.应用交互系统
对外宣传门户:提供水库三维模型浏览,水库选择简介,水雨情数据发布等功能;大数据可视化管理:依托GIS展示当前天气、雨情、水情、水库安全、视频监控、预报调度等信息,大数据可视化风格。
11. 指挥决策调度系统
实现基于地图的一键点调,音视频对讲,包括其他管理资源的呈现,提供集群对讲、音视频调度,移动执法人员设备调度管理;

采用数据可视化大屏展示管辖区内的所有水库的实时雨水情。此功能为行政责任人和技术责任人提供最新的 24 小时雨水情展示。定时刷新雨水情信息和预警信息;提供历史雨水情信息的查询功能,雨水情数据可定时刷新数据,也可以手动选择刷新数据,其结果以表格形式展示出来。

详细展示一座水库的工情、巡查情况、视频图像、实时雨水情、预测雨水情等信息。
采用 GIS 地图展示水库库区和下游影响区的全貌,展示监测设备和下游预警设备的安装地
点,可切换显示大坝内部的监测点位置和监测断面。可展示历史过程线和水位示意图。同时
提供调度运用方案和应急抢险预案的展示入口,可打开相关内容。
查看全文
斯塔克物联18000305158
斯塔克(邯郸)物联科技有限公司,集研发、制造、销售和服务于一体
作者最近更新
-
城市内涝下穿隧道积水监测系统解决方案斯塔克物联18000305158
2022-11-07
-
山洪灾害监测预警系统 雨量预警 无线广播预警系统斯塔克物联18000305158
2022-09-29
-
RTU遥测终端机与DTU区别斯塔克物联18000305158
2022-09-20



评论0条评论