车载数字嗅觉技术发展路线图:从环境感知到认知智能的演进

摘要
为满足未来汽车在人工智能与数据技术方面的需求,车载数字嗅觉技术将沿着一条从环境感知到认知智能,最终融入感官互联网的清晰路径稳步发展。在未来5年,技术研发将着重聚焦于克服传感器在车载环境下的性能瓶颈,借助硬件工程化、边缘AI部署(TinyML)与数据标准化,达成在车内空气质量监测、电池热失控预警及驾驶员状态监测等主动安全领域的初步商业化应用。在未来10年,随着大语言模型(LLM)与知识图谱深度融合,系统会从“感知气味”跃升至“理解场景语义”,进而使汽车座舱进化成能提供个性化健康监测与沉浸式4D娱乐的智能空间,商业模式的重心也会随之转向数据服务与订阅。展望未来15年,在自动驾驶的大背景下,该技术会与脑机接口(BCI)及6G网络深度融合,汽车将演变成可在“感官互联网”中收发气味信息的移动智能节点,实现车与环境(V2X)的化学信息交互,进而催生出全新的数字气味内容生态。
关键词:车载数字嗅觉、人工智能、集成电路、脑机接口、认知智能
作者注:本报告所梳理的车载数字嗅觉技术演进路径,以未来十五年行业线性发展节奏为基准预判。当前人工智能技术正处于爆发式迭代周期,叠加国家层面对嗅觉传感技术核心攻关、产业化应用的专项政策扶持与研发资源倾斜,技术攻关周期与产业落地进程有望显著压缩,或将大幅超出本报告的基准预期。车载场景作为数字嗅觉技术规模化商用的核心先导场景,其技术从关键突破到成熟商业化闭环的全周期发展,将同步形成技术外溢效应,辐射带动多领域、多赛道的商业化落地。我们坚信,相较于已实现数字化、智能化深度渗透的视觉、听觉、触觉赛道,嗅觉作为人体核心感官中数字化程度最低、产业潜力尚未充分释放的维度,在人工智能技术的深度赋能下,必将开辟全新产业赛道,为千行百业带来全维度的价值赋能。
目录
摘要
1. 人工嗅觉与气味数字化技术基石与现状
1.1 气味感知技术:从专用传感器到通用电子鼻
1.2 气味数据分析与AI算法:从模式识别到因果推理
1.3 气味合成与重现技术:从单气味播放到多通道精准调控
1.4 技术集成初探:车载环境下的特殊挑战与现有方案
2. 未来五年(2026-2030):技术标准化与初步商业化
2.1 核心技术突破:通用化、鲁棒性与成本控制
2.2 汽车领域应用深化:从空气质量监测到主动安全
2.3 市场与生态初步形成
3. 未来十年(2031-2035):多模态融合与高级情境感知
3.1 技术范式演进:感知智能迈向认知智能
3.2 汽车座舱成为智能健康与沉浸体验空间
3.3 市场扩张与新的商业模式
4. 未来十五年(2036-2040):感官互联网与颠覆性技术
4.1 技术远景:生物融合与无缝交互
4.2 汽车与交通生态的根本性变革
4.3 远期市场与社会影响
5. 总结与展望:驶向感官互联的智能未来
5.1 核心观点:从环境感知到认知智能的三阶段演进
5.2 当前核心挑战与战略建议
5.3 未来展望:汽车作为智能终端的终极形态
1. 人工嗅觉与气味数字化技术基石与现状
当前人工嗅觉技术的核心矛盾在于,硬件层面以金属氧化物半导体(MOS)传感器为代表的通用化平台,在成本与集成度方面已具备商业化基础,然而其固有的选择性差和长期信号漂移问题,正促使AI算法从后端识别工具转变为驱动硬件性能突破、实现感知理解的核心引擎。
1.1 气味感知技术:从专用传感器到通用电子鼻
气味感知作为气味数字化的源头,其技术路径的选择本质上是对灵敏度、选择性、成本和微型化进行权衡。当前,市场主流与前沿研究并行发展,呈现出从单一、专用气体检测向通用、高鲁棒性“电子鼻”系统演进的明确态势。
核心词 :技术路径权衡
尽管气相色谱-质谱联用(GC-MS)等技术在实验室环境中提供了无与伦比的精度,但其高昂的成本和庞大的体积限制了其在车载等实时监测场景中的应用。因此,技术研发的重点集中于半导体与电化学等更易于商业化的路径,其性能对比如下:

核心词 :通用化演进
“电子鼻(E-nose)”的概念,即通过一个由多个部分特异性传感器组成的阵列来模拟生物嗅觉系统,是应对单一传感器选择性不足的关键策略。清华大学未来实验室的研究成果展示了该方向的巨大潜力:他们开发的一款通用电子鼻系统,通过优化的传感器阵列与AI算法,能够在7秒内快速识别多达53种不同的气味物。例如,该系统在阿里水果腐败探索实验中,准确率达95%至98%,在微痕量物质检测和农产品分拣方面也取得了显著进展,这标志着技术层面正从“专用”向“通用”迈进的可行性。此外,Bosch Sensortec推出的BME688传感器,具备了气体、湿度、温度和压力传感功能,并集成于3.0 x 3.0 x 0.9 mm³的微型封装内。该传感器专为移动和联网应用设计,特别适合尺寸和低功耗要求高的场景。BME688传感器能够检测ppb级别的挥发性有机化合物(VOC)、挥发性硫化合物(VSC)以及其他气体如一氧化碳和氢气。此外,它还配备了AI-Studio,支持机器学习模型的开发,为车载TinyML应用提供了坚实的硬件基础。而中科微感的CM-Enose系列普适型智能嗅觉传感器,通过集成高稳定性和高交叉敏感性的MEMS芯片矩阵,显著提升了气味检测的广谱性,达到50%的提升。此外,该系列传感器在器件一致性偏差和长期漂移率方面表现出色,远低于传统MOX气体传感器单元。这些技术进步使得电子鼻技术成功实现了从实验室验证到规模化量产、全场景商用的跨越,为其未来气味数字化技术领域奠定了坚实的基础。
1.2 气味数据分析与AI算法:从模式识别到因果推理
AI算法是处理传感器产生的复杂、高维度数据,并克服硬件固有局限(特别是传感器漂移)的核心。其发展路径正从传统的模式识别,向能够理解上下文、具备初步推理能力的深度认知模型演进。
核心词 :算法演进
- 传统机器学习 :以主成分分析(PCA)、支持向量机(SVM)以及随机森林(Random Forest)为代表的算法,在电子鼻领域的应用已十分成熟,构成了当前大多数商用系统的基石。它们能够精准地在特征空间中探寻到区分不同气味的决策边界。
- 深度学习 :随着数据量的不断攀升,深度信念网络、卷积神经网络(CNN)以及长短期记忆网络(LSTM)等模型彰显出更为强大的威力。例如,重庆大学与联合微电子中心开发的STNet模型,通过创新性地融合Transformer编码器和时序卷积网络(TCN),有效提升了传感器阵列的空间关联捕捉能力及信号长期时间依赖的分析,显著提高了对一氧化氮和二氧化氮的区分精度,误判率比主流模型降低了50%。一项研究将1D-CNN与ArcLoss结合,在复杂精油分类任务中取得了97.76%的准确率,这一结果在机器学习领域中具有重要意义。
- 前沿探索 :AI的应用正从“识别”逐步向“理解”与“生成”拓展延伸。Osmo公司利用图神经网络(GNN)构建了一张“主气味图(Primary Odor Map, POM)”,能够根据分子的结构预测其气味,这是对气味“结构-感知关系”这一根本性科学难题的挑战。更有研究者踏上探索之旅,将大语言模型(LLM)与知识图谱(KG)巧妙结合,使机器不仅能精准识别气味,还能如诗人般生成描述性叙事(如“这是一杯带有果香和微酸度的咖啡”),并进行上下文推理,这无疑标志着人工嗅觉系统正昂首迈向认知智能的新阶段。
核心词 :核心挑战——传感器漂移
传感器漂移是影响电子鼻长期稳定性的主要技术难题,尤其是在环境变化如温度和湿度变化时,以及气体流速变化对传感器响应的影响。AI正成为解决此问题的关键。研究之路正悄然转变,从昔日的被动校准迈向如今的主动补偿。例如,借助领域对抗网络(Domain-Adversarial Networks)这一“智慧之眼”,消除漂移带来的数据分布变化;或通过基于提示的学习(Prompt-based Learning)这一“精妙之手”,用少量校准数据引导模型适应新状态。这些方法正逐步将AI从后端的识别工具,蜕变为前端的系统稳定性保障核心。
1.3 气味合成与重现技术:从单气味播放到多通道精准调控
气味重现,作为完成数字化体验闭环的“最后一公里”,却相较于感知技术显得步履蹒跚,发展相对滞后。目前,它主要依赖物理存储和释放机制这一“老旧马车”,在保真度、响应速度和可重构性方面存在着显著的瓶颈。
核心词 :物理释放瓶颈
当前技术主要分为两类:
- 雾化/喷雾 :将液态香精油通过压电或微泵雾化成微小颗粒进行释放。该技术具有简单易行、成本低廉的特点,然而,气味混合难以实现精确控制,且消散速度缓慢,容易导致气味混杂。
- 热升华/固体挥发技术,是通过加热固态香味物质使其直接气化。其响应速度相较于雾化更快,但能耗较高,并且可释放的气味种类受到预置固体材料的限制。
这两种方案均归属于“播放”模式,而非“生成”模式。由于它们无法依据数字指令动态生成全新的、未预置的气味,并且在复杂混合气味的实时同步生成与消散控制方面精度欠佳,因此极大地限制了其在动态、交互式场景(如VR、高级车载娱乐)中的应用潜力。
1.4 技术集成初探:车载环境下的特殊挑战与现有方案
当把人工嗅觉技术集成到汽车这一严苛环境之中时,会面临远超实验室条件的多重挑战。其中,车规级的可靠性要求是当前技术商业化进程中必须跨越的一道门槛。

2. 未来五年(2026-2030):技术标准化与初步商业化
在接下来的五年中,车载数字嗅觉技术的发展将面临一个核心挑战:AI模型对高质量、标准化数据的需求与车载环境下传感器硬件性能的不稳定性、以及缺乏行业标准之间的矛盾。这一挑战要求技术进步必须在硬件工程化、算法轻量化和行业标准制定三方面同步推进,以实现商业闭环的初步形成。
2.1 核心技术突破:通用化、鲁棒性与成本控制
在此阶段,技术研发的重点从实验室的原型验证转移至满足车规级要求的工程化实现,其核心目标是解决传感器在真实车载环境下的性能瓶颈问题,同时借助标准化和边缘计算,为大规模商业化奠定基础。技术突破将围绕提升通用性、增强鲁棒性以及控制成本这三大支柱展开。
通用化与标准化方面:通过采用传感器阵列和标准化的数据接口,能够提升系统对复杂气味的识别能力,进而打破数据孤岛。
鲁棒性方面:聚焦于应对传感器信号漂移和环境干扰,以此确保长期监测的准确性。
成本控制方面:依托MEMS工艺的成熟和边缘AI的部署,把算力需求从昂贵的域控制器下放到经济型MCU,从而实现成本效益。
2.1.1 标准化接口与数据格式
核心挑战 :当前,气味数字化模块行业正面临缺乏统一的气味“语言”标准,这导致了不同设备和平台间的数据难以互通。这一问题严重制约了算法模型的迭代速度和应用生态的构建,亟需行业内外的共同努力来解决。
现状与路径 :ISO/IEC 23005(MPEG-V)标准为感官设备交互提供了顶层框架,特别是ISO/IEC 23005-3标准详细规定了感官信息的描述方案和描述符的语法和语义,但并未定义基础的气味编码表,导致商业实践中出现了事实上的私有标准。未来五年的关键任务是填补这一空白,推动标准气体行业从“框架标准化”迈向“内容标准化”,并树立行业“战略突围”理念,确定市场定位、产品定位和品牌定位,以创新力求突破。
- ISO/IEC 23005 (MPEG-V) 框架应用 :该标准定义了传感器能力描述词汇表(SCDV)和设备能力描述词汇表(DCDV),可用于描述电子鼻的传感器类型、工作温度范围等元数据。这为不同供应商的硬件接入提供了统一的接口标准,是实现硬件互换与互操作的第一步。
- 私有编码体系的局限性:商业公司如Aryballe与Osmo,为解决基础编码缺失问题,各自发展了一套专有的气味描述体系(如气味雷达图、主气味图POM)。这虽在短期内推动了产品落地,但从长期来看形成了技术壁垒,阻碍了数据的自由流通与模型的普适性。
- 标准化演进方向 :行业将致力于开发开放共享的气味数据库和编码标准,以推动气味数字化编码器技术的标准化和广泛应用。类似Pyrfume项目所倡导的数据标准化框架,通过统一的清单文件(manifest.toml)和数据结构来描述气味样本、传感器配置和实验对象,为构建公共基准数据集提供了可行路径。
2.1.2 边缘AI与TinyML部署
核心价值:将AI推理能力部署到资源极为有限的车载微控制器(MCU)上,实现低功耗、低延迟、高隐私的本地实时气味识别,这对于需要快速响应的安全应用以及降低云端通信成本至关重要。
技术可行性 :TinyML技术框架(如TensorFlow Lite Micro)结合模型压缩与量化技术,已能在功耗仅毫瓦级、内存占用几十KB的MCU上运行AI模型。这让它成为处理传感器数据流的理想之选。
车载部署关键考量 :
- 硬件基础:需采用通过AEC - Q100等车规级认证的嗅觉传感器(包含MEMS气体传感芯片与计算MCU),以确保在 -40°C至125°C的宽温范围及剧烈振动下稳定工作。
- 模型性能 :经过优化的轻量级模型(如1D-CNN)可在毫秒内完成推理,满足实时性要求。例如,最新一项研究中的TinyML模型在仅占用8.8Kb RAM和50.3Kb Flash的情况下,实现了4 ms的推理延迟 。
- 数据融合与预处理:车载环境中的传感器数据(如Bosch BME688的输出)受温湿度影响明显。因此,在MCU上部署高效的传感器数据融合与环境补偿算法,是确保模型精度的前提,这也对MCU的算力提出了额外要求。
应用场景 :TinyML将首先应用于有限类别的高价值识别任务,如:
- 车内空气质量(IAQ)监控 :实时识别CO2、TVOC水平,联动空调系统自动净化。
- 危险气体预警 :通过检测烟雾或电池热失控产生的特定气体(如电解液挥发物、或未来硫化物系列固态电池热失控早期产生的硫化氢气体等),系统可触发安全警报。
- 个性化场景触发:系统可识别特定气味(如咖啡、酒精、香氛),并自动开启相应的座舱氛围模式。
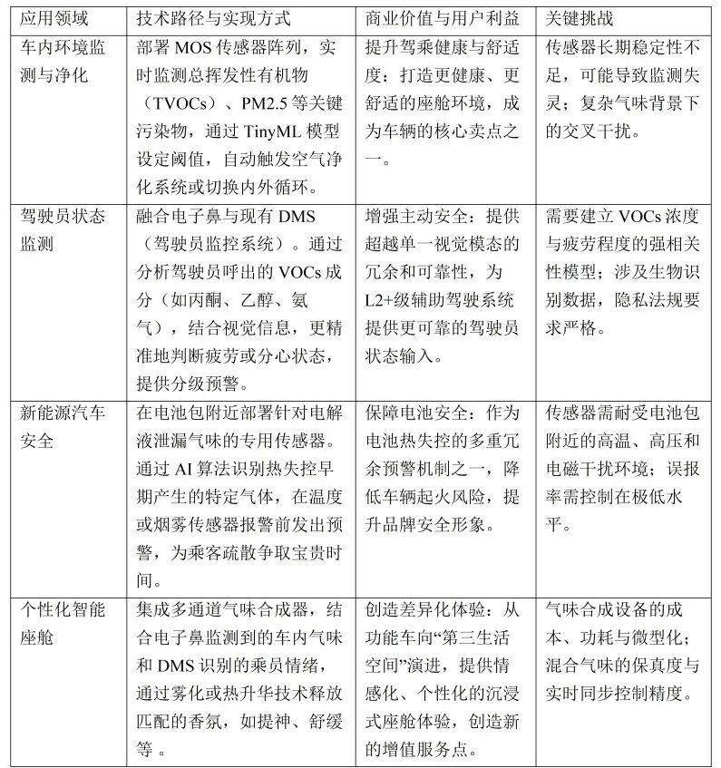
2.2 汽车领域应用深化:从空气质量监测到主动安全
随着车规级硬件和边缘AI技术的成熟,车载数字嗅觉的应用将不再局限于单一的环境监测,而是逐步渗透到与车辆安全、乘员健康深度融合的领域,成为多模态感知系统的重要一环。
下表概述了未来五年内,车载数字嗅觉技术的主要应用演进路径:

2.3 市场与生态初步形成
市场驱动力主要源于消费者对健康、安全和个性化体验的日益增长的需求,以及汽车产业向CASE(互联、自动、共享、电动)转型的内在需求 [66]。供应链将逐步成熟,新的商业模式开始涌现。
市场规模与预测 :全球汽车传感器市场预计将从2025年的350亿美元增长至2035年的750亿美元 ,而其中聚焦智能驾驶相关的传感器则在2035年预计到610亿美元。相信嗅觉传感器作为新兴的增量市场,将依托这一庞大的基础,实现快速增长。
供应链与产业合作 :
- 供应链结构 :将形成由 传感器芯片供应商 (如Bosch、Aryballe)、 算法与软件公司 、 Tier 1集成商 和 主机厂 构成的产业链。
- 合作模式 :跨行业合作将成为常态。例如,传感器公司、计量研究机构与主机厂携手参与模式:如2024年5月启动的FORVIA(法国佛瑞亚集团)牵头,Aryballe(法国嗅觉传感器公司)、IPC(法国塑料与复合材料工业技术中心)的基于FAVIA项目(基于人工智能的自适应项目)模式,致力于推动技术标准化与商业化进程。此外,Bosch BME688等集成AI功能的传感器,以及中科微感的CM-Enose嗅觉传感器,通过配套AI-Studio嗅觉系统软件,降低了开发难度,促进了生态构建。
商业模式探索 :
- 硬件销售:作为高端配置或选装选项,集成至新车中。
- 数据增值服务:借鉴UBI(基于使用量的保险)模式,以“空气质量/气味数据”作为评估驾驶环境风险的维度,为保险公司提供数据支持,实现更精准的保费定价。
- 订阅服务:提供高级空气质量报告、个性化香氛主题包等订阅服务。
法规与标准 :随着技术的普及,行业正积极制定关于气味测量、分类和数据隐私保护的标准。例如,空气质量监测行业已经通过了《测量标志管理数据规范》等行业标准,这些标准已于2025年4月1日起实施。同时,GDPR等法规对生物识别数据(如呼气分析)的严格要求,促使相关企业如车企在设计之初就建立完善的数据保护影响评估机制。
3. 未来十年(2031-2035):多模态融合与高级情境感知
随着技术标准化和初步商业化阶段的完成,人工嗅觉技术预计将进入一个以多模态AI深度融合为特征的快速发展期。这一趋势将推动汽车从传统的交通工具转变为集高级情境感知能力、智能健康监测和沉浸式体验于一体的智能空间。
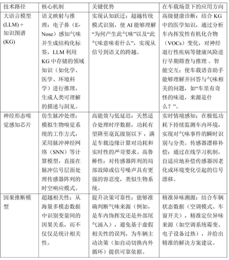
3.1 技术范式演进:感知智能迈向认知智能
此阶段,车载AI模型将实现从“感知气味”到“理解气味场景语义”的根本性跃迁,技术范式由感知智能迈向认知智能。这得益于大语言模型(LLM)与知识图谱(KG)的引入,它们将低维度的传感器信号映射到高维度的语义空间,实现了对气味背后因果关系的推理 。同时,受生物嗅觉系统启发的神经形态计算将崭露头角,为处理嗅觉这种高维、稀疏的时序信号提供更高效的硬件基础。

深度解析:在这一阶段,技术竞争的焦点将从硬件性能转向“算法 + 数据”的双轮驱动模式。特别是LLM与KG的融合,为人工嗅觉系统赋予了“常识”与“专业知识”,使其具备初步的认知能力,而这正是实现高级健康监测、情感计算等复杂应用的理论基础。同时,神经形态芯片的发展为这种认知能力在资源受限的车载边缘端落地提供了物理可能,解决了传统冯·诺依曼架构在处理此类任务时能效过低的问题 。
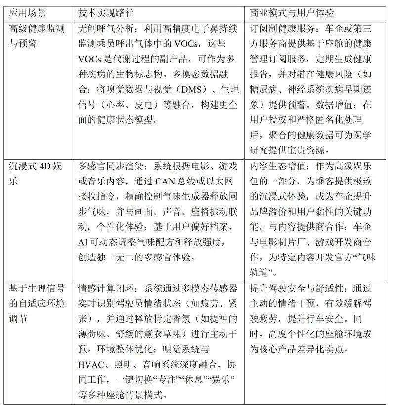
3.2 汽车座舱成为智能健康与沉浸体验空间
随着认知智能技术的成熟,汽车座舱的应用场景,正从基础的安全与舒适性功能,全面跃升为高度个性化的智能健康管理终端与全景沉浸式娱乐空间。汽车,将不再仅仅是交通工具,而是化身为连接用户健康与数字内容服务的移动智能终端。

深度解析 :座舱功能的演进本质上是汽车角色从“硬件产品”向“服务载体”转变的体现。嗅觉,这一与记忆和情感紧密相连的感官,其在座舱内的应用,将极大地拓展用户体验的深度与广度。特别是非侵入式的健康监测功能,它让汽车从被动的交通工具,蜕变为主动的健康管理伙伴,不仅创造了全新的价值主张,更成为未来车企打造高端品牌形象、构建服务生态的关键一环。
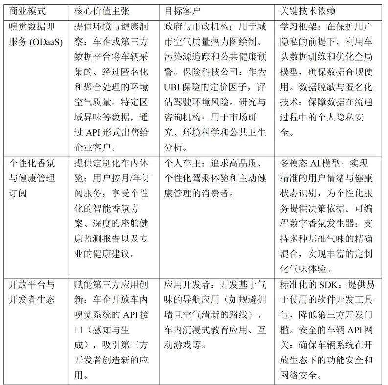
3.3 市场扩张与新的商业模式
随着技术的成熟与应用的深化,人工嗅觉产业的商业模式将迎来重塑,市场重心也将从硬件销售,转向以数据和订阅服务为核心的持续收入模式。汽车将作为一个移动的数据采集与服务中心,催生出全新的商业生态。

深度解析 :商业模式的成功转型依赖于强大的AI数据基础设施。联邦学习(FL)、边缘AI以及多智能体系统(MAS)等分布式AI技术是解锁数据价值的关键,它允许在不侵犯用户隐私的前提下,利用海量真实世界数据持续优化模型,形成“数据采集-模型优化-服务升级-更多数据”的良性循环。与此同时,开放平台战略恰似将车企置于生态的核心位置,通过为开发者赋能,使其能够以更低的成本、更快的速度探索嗅觉技术的创新应用,进而最大化整个生态系统的价值。
4. 未来十五年(2036-2040):感官互联网与颠覆性技术
在自动驾驶成为基础设施的背景下,人工嗅觉技术将超越车内环境调节的范畴,通过与脑机接口(BCI)和6G网络的深度融合,使汽车进化为一个在“感官互联网”中实现气味信息收发与重现的移动智能节点。
4.1 技术远景:生物融合与无缝交互
技术发展的终极目标在于绕过传统的化学物质释放装置,直接与人类神经系统进行交互,实现气味的数字化感知与生成,如此一来,将彻底颠覆信息交互的既有范式。
- 高带宽脑机接口应用于气味感知与生成:其技术路径将从依赖外围生理信号监测,转变为对大脑嗅觉中枢的直接干预。非侵入式脑机接口(如高精度EEG头盔)将能够解码由气味刺激引发的特定脑电波模式,实现气味的“读取”。更进一步地,通过运用经颅磁刺激(TMS)或聚焦超声波等技术,能够直接将编码后的信号传递至大脑的嗅觉相关皮层(嗅皮质区域),如此一来,即便在没有物理气味分子存在的情况下,也能让用户“闻到”特定的气味。这构成了感官互联网中气味信息收发的终极形态。
- 所谓嗅觉数字孪生,是基于BCI采集的海量神经响应数据,进而能够构建个人专属的“嗅觉数字孪生”模型。该模型能够精确模拟个体对特定气味分子的感知、情绪反应乃至记忆关联,使得AI不仅可以预测分子结构的气味,更能预判其对特定个体的主观体验,为个性化气味体验提供理论基础。
- 关于人工嗅觉受体与仿生芯片,对生物嗅觉机制的模仿将达到分子级别。通过基因工程技术合成的稳定嗅觉受体将被集成到仿生芯片中,创造出具有生物相容性、接近单分子检测极限的传感器。这类传感器不仅具备识别气味的能力,更能模拟生物嗅觉系统的自适应和信号预处理能力,从而为具身智能(Embodied AI)提供前所未有的化学感知精度。
- 跨模态感官同步技术成熟 :随着6G网络的部署,其低于1毫秒的超低延迟和超高可靠性将为视觉、听觉、嗅觉等多感官信号的完美同步提供技术基础。届时,借助生成式AI对多模态数据进行统一编码与传输,虚拟体验将不再因感官错位而产生眩晕感,而是能营造出与物理世界别无二致的沉浸感。
4.2 汽车与交通生态的根本性变革
在L5级自动驾驶全面普及的时代,汽车的角色将从驾驶工具转变为移动的智能生活空间,嗅觉技术将深度赋能这一变革,重塑车内体验与功能。
- 自动驾驶座舱内的全景沉浸式体验:汽车座舱会化身为一个“感官增强空间”。通过集成BCI与气味生成技术,车辆能够根据乘客选择的娱乐、工作或休息模式,提供高度定制化的多感官环境。例如,当乘客观看电影时,系统不仅能同步呈现画面中的气味,还能依据BCI监测到的乘客情绪状态,动态调整气味,以增强情感共鸣或进行情绪疏导。
- 车辆自主进行环境气味监测与避险 :具备高级嗅觉感知能力的自动驾驶汽车将成为环境安全的主动守护者。在行驶或巡逻中,车辆能够自主识别危险化学品泄漏、火灾初期的烟雾等异常气味,并即时通过V2X(车联网)网络向周边车辆、基础设施和应急系统广播警报,构成城市安全监测的移动节点网络。
- 车与车(V2V)之间共享气味信息 :气味信息将成为V2X数据交换的新维度。前车检测到的路面异味(如轮胎过热导致的焦煳味)或空气质量突变,可作为高价值的环境数据实时共享给后方车辆,使其提前做出路径规划或采取防护措施,提升整个交通系统的安全与效率。
4.3 远期市场与社会影响
数字气味技术的普及将催生全新市场形态,深刻影响社会生活各层面,同时带来前所未有的伦理与安全挑战。
- 数字气味成为通用服务:嗅觉将如视觉和听觉般,被全面数字化并融入互联网,形成“气味即服务”(Scent-as-a-Service)的商业模式。用户将能够订阅、购买和分享数字气味内容,用于虚拟社交、远程教育、电子商务等领域,彻底改变信息的传递方式。
- 新形态的娱乐、教育、社交与零售:基于感官互联网,将催生全新应用生态。人们能在虚拟世界中闻到朋友花园的花香,在历史课上嗅到古战场的硝烟,购买香水前体验其数字气味,甚至通过共享气味增强远程社交的真实感。
- 嗅觉辅助技术普及 :针对嗅觉功能障碍(OD)患者的辅助康复技术将广泛应用。通过BCI技术,可以帮助失嗅症患者重新“感知”气味,或通过数字气味训练程序促进其嗅觉神经的恢复,极大提高其生活质量。
- “气味隐私”与“气味安全”新议题:随着技术的高度发展,新的社会问题也将随之浮现。BCI等技术的应用会触及最为敏感的神经数据,如何防止个人的“气味记忆”和“气味偏好”被滥用或盗用,将成为数据隐私领域的核心议题。同时,防止恶意行为者借助气味信号实施精神干扰或攻击,这一“气味安全”问题,也将成为网络安全领域的新兴方向。
5. 总结与展望:驶向感官互联的智能未来
本报告系统剖析了人工智能与气味数字化技术在汽车领域的应用现状,以及未来5年、10年和15年的技术发展路线图。基于前文的深入剖析,核心观点与战略建议总结如下。
5.1 核心观点:从环境感知到认知智能的三阶段演进
车载数字嗅觉技术的发展将沿着从基础感知到高级认知,最终融入全域感官互联网的清晰路径前行,其核心驱动力来自AI算法对硬件瓶颈的不断突破,以及汽车角色向“第三生活空间”的根本转变。
- 近期(未来5年):标准化与初步商业化。 此阶段的核心矛盾是AI对高质量数据的渴求与传感器在车载环境下性能不稳定、行业标准缺失的现实冲突。技术突破将聚焦于硬件工程化、算法轻量化与数据标准化。应用场景将从单一的车内空气质量监测,逐步渗透到电池热失控预警、驾驶员疲劳监测等主动安全领域,市场生态初步形成。
- 中期(未来10年):多模态融合与高级情境感知。 随着车规级硬件的广泛普及和数据的持续积累,技术将进入以多模态AI深度融合为特征的爆发期。大语言模型(LLM)与知识图谱(KG)的引入,将推动系统实现从“感知气味”到“理解气味场景语义”的认知跨越。汽车座舱将进化成提供个性化健康监测与全景沉浸式娱乐的智能空间,商业模式的重心将从硬件销售转向数据服务与订阅。
- 远期(未来15年):感官互联网与颠覆性技术。 在自动驾驶成为基础设施的大背景下,技术将与脑机接口(BCI)、6G网络等前沿科技深度融合,支撑“感官互联网”的构建。汽车将演变成一个可收发、重现气味信息的移动智能节点,实现车与环境(V2X)的化学信息交互。数字气味将如同今天的音视频一样,成为一种通用的信息服务,深刻重塑娱乐、社交、零售等多个行业。
5.2 当前核心挑战与战略建议
尽管前景广阔,但汽车驾驶员疲劳监测技术在技术研发初期仍面临传感器性能瓶颈、数据标准缺失、科学原理不明和车规级集成严苛等多重挑战。例如,车载环境的温度、湿度和振动等条件变化剧烈,要求传感器具有良好的环境适应性和稳定性;同时,传感器需要具备快速响应和高灵敏度,以实时监测车内空气质量和尾气排放的变化。为系统性地应对当前面临的诸多挑战,并精准抓住未来市场机遇,建议采取以下战略行动:
5.2.1 构建跨学科研发体系,攻克核心技术瓶颈
当前,技术挑战呈现出高度交织的状态,广泛涉及材料科学、微电子、计算机科学、生物医学等多个领域。基于此,建议构建一个跨学科的研发体系,有效整合内外部资源,着重聚焦以下关键方向:
- 硬件层面 :加速对金属氧化物(MOX)、金属有机框架(MOFs)、石墨烯等新型气敏材料的研发,兼容微纳加工制造工艺的敏感膜层制备工艺(如ALD、PVD、CVD),并采用Chiplet异构集成等先进封装工艺,从根本上提升传感器阵列的选择性、灵敏度与长期稳定性。
- 算法层面:把解决传感器信号漂移的在线补偿与自适应校准算法作为核心研发重点,与此同时,积极探索运用因果推断模型,提升AI在复杂车载环境下的决策鲁棒性。
- 标准层面:积极主动地参与乃至主导行业联盟,全力推动建立开放、统一的气味数据编码标准与车载集成接口规范,打破数据孤岛局面,为规模化应用筑牢基础。
5.2.2 布局关键知识产权,构建长期技术壁垒
知识产权已然成为未来市场竞争的核心要素。基于此,建议制定具有前瞻性的全球知识产权战略,围绕关键技术创新点展开严密布局:
- 核心专利 :针对新型传感器结构、先进的漂移补偿算法,以及融合LLM的认知交互系统架构等基础性、颠覆性技术,优先申请核心专利,构建坚实的技术护城河。
- 应用专利 :围绕具体的车载应用场景,如基于嗅觉的多模态疲劳预警方法、个性化健康监测模型、沉浸式娱乐系统等,布局广泛的应用型专利网络,提升整体竞争优势。
- 合作策略 :通过战略投资、并购或与顶尖研究机构建立长期合作,快速获取前沿技术成果和知识产权,弥补自身在特定技术领域的短板。
5.3 未来展望:汽车作为智能终端的终极形态
展望未来,当人工智能与气味数字化技术深度融合,汽车将挣脱单纯交通工具的桎梏,蜕变为一个能够全面感知、深度理解,并与乘员及环境进行化学信息交互的智能终端。这一变革不仅会彻底重塑驾乘体验,为汽车产业开辟出全新的价值天地,更将作为关键节点,引领全社会步入一个万物互联、感官同步的智能新时代。
- END -
地址:浙江省宁波高新区贵驷街道
永茂东路1819号4幢426室
邮编:315206
电话: 0574-86699112
查看全文
中科微感
中科微感(宁波)科技有限公司成立于2022年6月,已获得20余项软著专利,核心研发团队攻克了长期制约人工嗅觉传感发展的核心材料、膜层沉积工艺、硬件算法等技术,开发出基于新型纳米敏感材料、微纳加工技术和人工智能算法的 MEMS 基金属氧化物半导体原理的人工嗅觉传感器产品(AI-Nose)及相关配套算法和平台。解决了人工智能嗅觉技术在市场应用中的关键问题:提供量产化的高一致、低成本、微型化的嗅觉传感器阵列硬件,填补了国内外气味识别感知产品的空白。目前已经在汽车电子、公安缉毒、大气环保监测、储能电池热失控监测等
作者最近更新
-
车载数字嗅觉技术发展路线图:从环境感知到认知智能的演进中科微感
03-06 19:00
-
中科微感2026年春节放假通知及备货提醒中科微感
02-02 18:31
-
文章推荐——MEMS基0D/1D/2D纳米复合材料实现室温超灵敏氨检测中科微感
01-09 18:30



评论0条评论